2021办幼儿园需要什么条件,幼儿园管理运营全套资料
时间:2021-12-13 13:51:25
阅读:402人已围观

微信扫描二维码,下载资料



文档实例:










大家随着生活水平的提高,为了让孩子有更好的教育环境,一般都致力让自己的孩子上最好的幼儿园,不能让孩子输在起跑线上,所以幼儿园需求日渐凸显,所以开办幼儿园是某些教师的梦想,也是一种理想,更是满足社会需求的措施,所以整理了一些幼儿园规范化管理工作档案系统。
目录表:
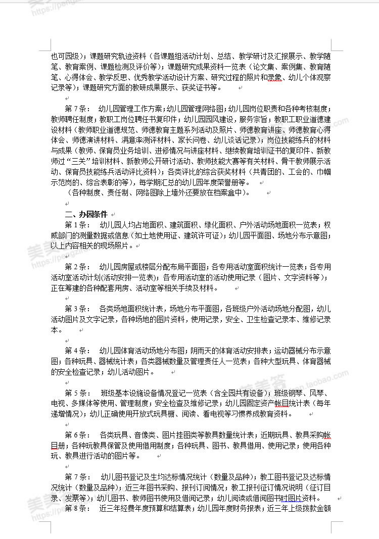
1.场地园舍
目录表:
1.场地园舍
2.办园条件
3.办园方向
4.办园规模
5.办园理念
6.办园特色
7.三年发展年规划
8.园史与大事记
9.章程
10.园务公开
11.教职工配备
12.岗位工作职委
13.管理制度
14.领导班子
15.组织机构图
16.教育玩具设备设施
17.聘用任命书
18.收蕊单据
19.经费收支
20.保险
21.宣传报道
22.注册档案
23.自评报告材料
24.幼儿获奖材料
25.幼儿活动说明
26.素质教育
27.家长委员会
28.园长规划
29.园本培训
30.园长学习笔记
31.幼儿评价
32.幼儿发展目标
33.幼儿成长档案
34.幼儿健康档案
35.幼儿在园一日记录
36.幼儿园获奖记录
37.特色活动
38.课题研究
39.教育资源利用实施
40.师资培养规划
41.教师发展规划
42.教师成长档案
43.教师考核
44.听课评课
45.早操评比
46.区域角
47.生成活动
48.教师备课
49半日活动
50.一日活动
51.活动评价
52.环境创设评比
53.保教学期计划
54.保教月计划
55.教学周计划
56.教学月计划
57.教研计划
58.教研活动记录
59.教研总结
60.园务计划总结
61.个案分析
62.后勤计划
63.后勤考核
64.安全管理
65.安全检查
66.安全演练
67.应急预奚
68.安全责任书
69.来园来访
70.意外伤害
71.卫生保健
72.晨检午检
73.疾病防治
74.营养膳食
75.问卷调查
76.家长反馈
刀.家访
78.家园联系
79.校车接送
80.作息时间
81.食堂管理
82.消毒
83.警务室
84.隐患排查月报表
85.市级幼儿园评估材料参考
86.档案资料操作说明
87.预防接种
88.幼儿园常用88个表格
幼儿园-教研 资料包